Back to the MAIN ELECTRONICS Page


12 Volt Power Source with Battery Back-up
8085 Based Microcontroller Board
Audio Power Amplifier
A Few Of My Projects...

Basic Electricity Experiments - For Kids!
Audio
Power
Amplifier
Consult with the Wizard Got a Question or Comment?

Ask Here!!   Just CLICK the Wizard


Here is a project that can serve a variety of uses. This is an Audio Frequency Power Amplifier. It can be used as an instrument amplifier, public address system, or you can build two of them for a stereo system. Depending on the power supply voltage used, it can put out up to 100 watts, enough for most home applications.

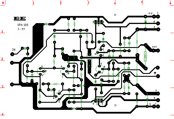
Construction is straight-forward, a board layout drawing is also provided. Note the scale on it, if you use the drawing here, resize it to scale in order to create a mask for your printed circuit board.

The two output transistors should be mounted on an external heat sink as they will dissipate considerable heat at high power levels. There are also two diodes marked as being located on the heat sink as well. These are intended to decrease bias voltage on the outputs as the transistors heat to limit thermal runaway and prevent component failure. The output transistors must be mounted using an insulator since the case of those devices are the collector lead and as such must not be grounded.

The power supply is not shown. The amplifier requires between 20 to 40 volts, complementary supply (positive and negative with reference to ground.) At +/- 20 Volts, the amplifier supplies about 30 watts max, at +/- 40 V it supplies about 100 Watts. In both cases each supply should be able to provide a well filtered 3 Amps continuous load. If you are building a stereo version (two amplifiers) the current required will double.

Output impedance of the amplifier is 4 or 8 ohms. Do not attempt to operate into a lower impedence as damage to the output could result. The input impedance is 2 K ohms. The power amplifier can be driven from any commercial single-ended pre-amp or mixer. 2 Volts P-P will drive the power amplifier to its full rated output level.

Set-up is easily done. There is one control which adjusts the output bias level. Normally it is set so the output transistors draw about 100 milliamps under a no-signal condition. Setting it too high will result in excessive heat being dissipated by the outputs; Too low will cause crossover distortion to increase. Bias can be determined by measuring the voltage drop across the emitter resistors of the output transistors.

An additional feature is the speaker protection circuit. (b). This is not included on the board layout, these components, if desired, it can be mounted externally. The purpose in this is to detect any voltage greater than that allowed for a particular power level amplifier. If such a voltage develops, the Protection output will pass it on. A separate detector circuit, not shown here, can be designed to cause such a condition to trip the power and prevent damage to the speakers. This is optional and not required for basic amplifier operation.

The schematic and board layout drawings follow:

Back To The MAIN ELECTRONICS Page

© J.Brown
JAN 2007